ผังโครงสร้างเทศบาลเมืองพิบูลมังสาหาร
โครงสร้างการบริหารงานเทศบาลเมืองพิบูลมังสาหาร
แผนอัตรากำลัง 3 ปี
ผังโครงสร้างกองการศึกษา
ผังโครงสร้างกองคลัง
ผังโครงสร้างกองช่าง
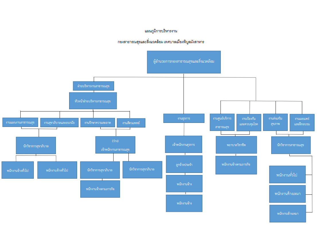
ผังโครงสร้างกองสาธารณสุขและสิ่งแวดล้อม
ผังโครงสร้างสำนักปลัด
ผังโครงสร้างกองยุทธศาสตร์
69/14 ถ.พิบูล ต.พิบูล อ.พิบูลมังสาหาร จ.อุบลราชธานี 34110
Email : saraban_04341901@dla.go.th
โทร : 045-441-349
เข้าสู่ระบบเจ้าหน้าที่
สำนักปลัด 045-441-349
งานป้องกัน 045-441-059
งานทะเบียนและบัตร 045-441-097
กองคลัง 045-251-735
กองการศึกษา 045-251-798
กองสาธารณสุข 045-251-890
สถิติการเข้าชม
© 2025 Development BY เทศบาลเมืองพิบูลมังสาหาร All Rights Reserved